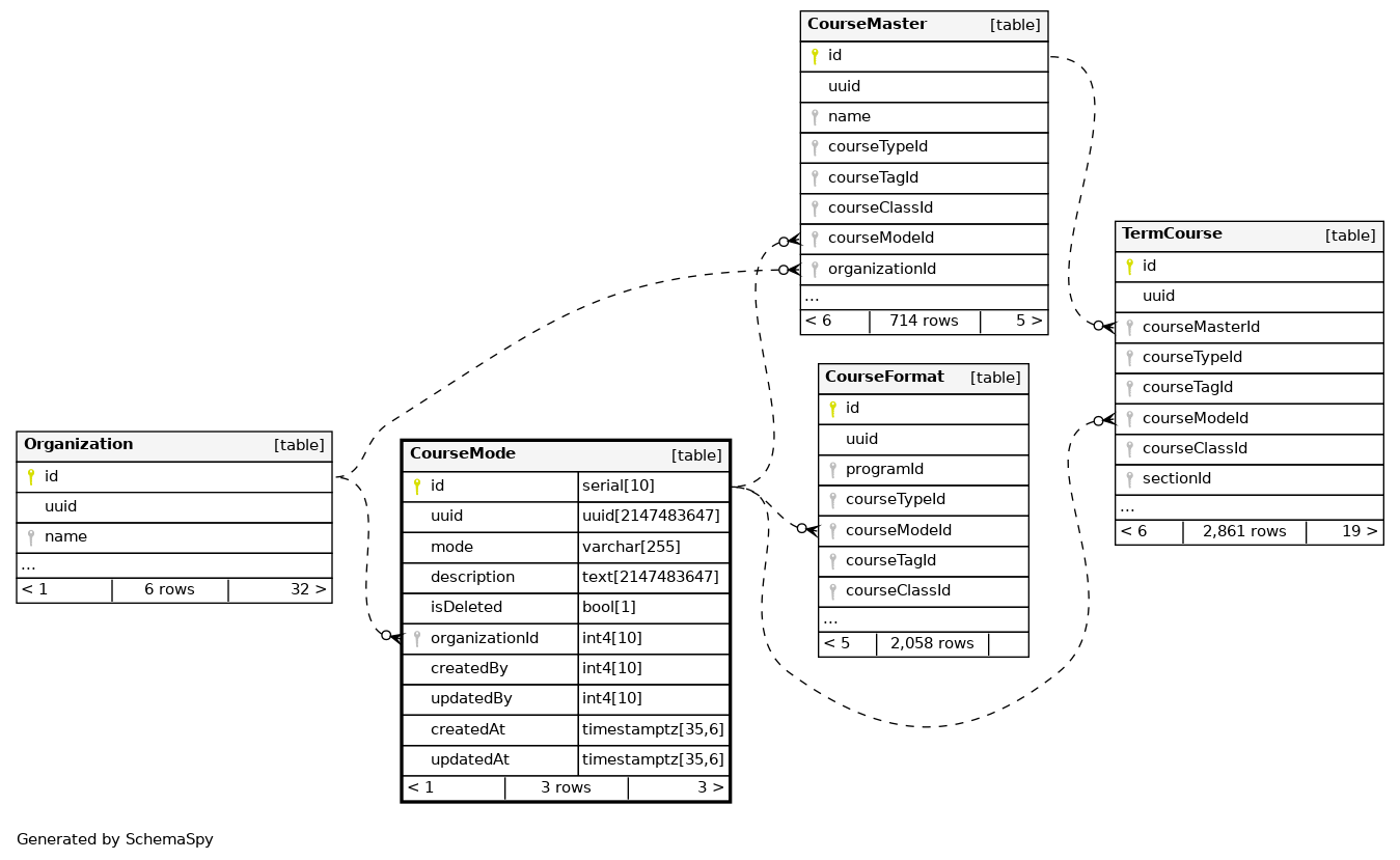
Columns
| Column | Type | Size | Nulls | Auto | Default | Children | Parents | Comments | |||||||||
|---|---|---|---|---|---|---|---|---|---|---|---|---|---|---|---|---|---|
| id | serial | 10 | √ | nextval('"CourseMode_id_seq"'::regclass) |
|
|
|||||||||||
| uuid | uuid | 2147483647 | null |
|
|
||||||||||||
| mode | varchar | 255 | √ | null |
|
|
|||||||||||
| description | text | 2147483647 | √ | null |
|
|
|||||||||||
| isDeleted | bool | 1 | √ | false |
|
|
|||||||||||
| organizationId | int4 | 10 | √ | null |
|
|
|||||||||||
| createdBy | int4 | 10 | null |
|
|
||||||||||||
| updatedBy | int4 | 10 | √ | null |
|
|
|||||||||||
| createdAt | timestamptz | 35,6 | √ | null |
|
|
|||||||||||
| updatedAt | timestamptz | 35,6 | √ | null |
|
|
Indexes
| Constraint Name | Type | Sort | Column(s) |
|---|---|---|---|
| CourseMode_pkey | Primary key | Asc | id |
| course_mode_id | Performance | Asc | id |
| course_mode_uuid | Performance | Asc | uuid |
| CourseMode_id_idx | Performance | Asc | id |
| CourseMode_uuid_idx | Performance | Asc | uuid |


